活动关键时间点
正式开始:2月3日 00:00(也就是今天!)
开奖时间:2月16日 除夕夜 22:18
活动截止:2月16日 22:18
第一步:如何进入活动
打开 支付宝 App(请确保版本已更新至最新)。
在首页搜索框输入关键词 “集福啦” 或 “集五福” 。
点击进入活动主会场即可开始你的集福之旅。
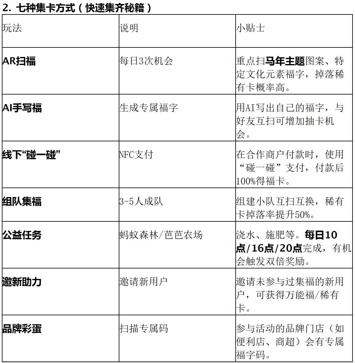
第二步:核心玩法与集卡攻略
今年除了传统的“五福”(爱国、富强、友善、和谐、敬业),还增加了19套IP主题卡(如《原神》、《王者荣耀》、迪士尼等)。
1. 领取“早鸟福卡”(已有福利)
如果你在1月27日-2月2日参与了预热活动,领取了“早鸟福卡”,现在需要做一件事:
进入活动页面,系统会自动将你的早鸟卡转换为正式福卡(含稀有卡)。
注意:如果不进入页面转换,卡会作废哦!
第三步:如何开奖与领奖
今年不再是单一的“集齐五福瓜分”,而是双通道开奖,福利翻倍:
经典五福通道:
集齐“爱国、富强、友善、和谐、敬业”5张卡。
奖励:除夕夜(2月16日 22:18)参与亿元现金红包瓜分。
IP主题卡通道:
每集齐一套IP主题卡(5张同主题不同类型的卡),即可即时开奖一次。
奖励:现金红包(通常1.68元起)、游戏皮肤、电影票、实物大奖等。
上限:每人最多集齐6套,每套均可开奖。
进阶技巧(帮你更快赢)
慎选主题:如果你刚进活动,选择IP主题时,建议看看亲友选了什么,选同一个方便互换;或者选冷门主题,竞争小,更容易集齐。
善用“沾福气”:让福卡多的好友把多余的卡清空,只留你需要的,你去“沾”成功率会更高。
万能福:如果缺卡,万能福可以兑换任意一张。通常通过邀请新用户或完成特定任务获得。
健康福红包:今年新增了“健康福”,在集福页面找到它,可以额外领一个小红包(实时到账,7天有效)。






还没有评论,来说两句吧...